基本信息
党建引领
年度报告
德义月报
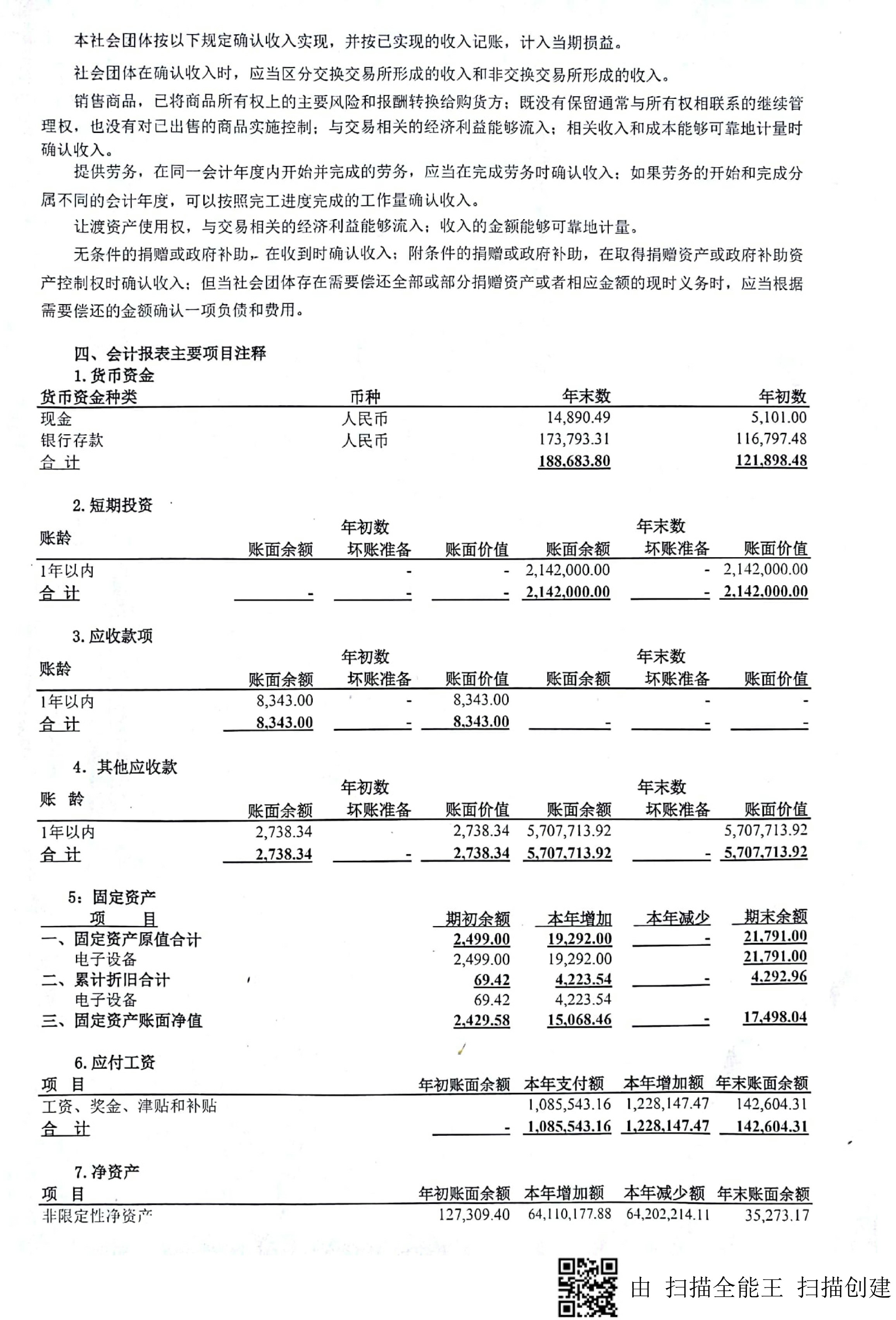
审计报告
年检记录
结项报告
机构新闻
机构公告
血液肿瘤儿的呼唤
重症地贫儿紧急救助
助医爱心小家
护生免费医疗保障
护生社医疗救助
女性健康计划
爱心药房
助立梦想
红羊美好商店(益+小站)
公益合伙人
智库
志愿者介绍
加入志愿者
志愿者风采
德义介绍
德义理念
会长致辞
业务概览
组织架构
主要负责人
德义荣誉
监事、理事名单
规章制度
联系我们
腾讯微信
2018-03-20